yl6809永利检测中心(股份有限公司)-Official website
欢迎访问本网站!
搜索
学院主页
Toggle navigation
首页
学院概况
学院简介
组织机构
现任领导
联系我们
人才培养
专业建设
教学管理
师资队伍
技能竞赛
科学研究
科研平台
科研团队
科研项目
科研成果
学术研究
对外合作
党群建设
总支动态
教工之家
学生社区
日常管理
学生服务
寓教于乐
学生风采
招生就业
招生信息网
继续教育网
就业信息网
质量保障
制度文件
常用表格下载
新闻纵览
通知公告
学院新闻
联系我们
首页
>
招生就业
>
就业信息网
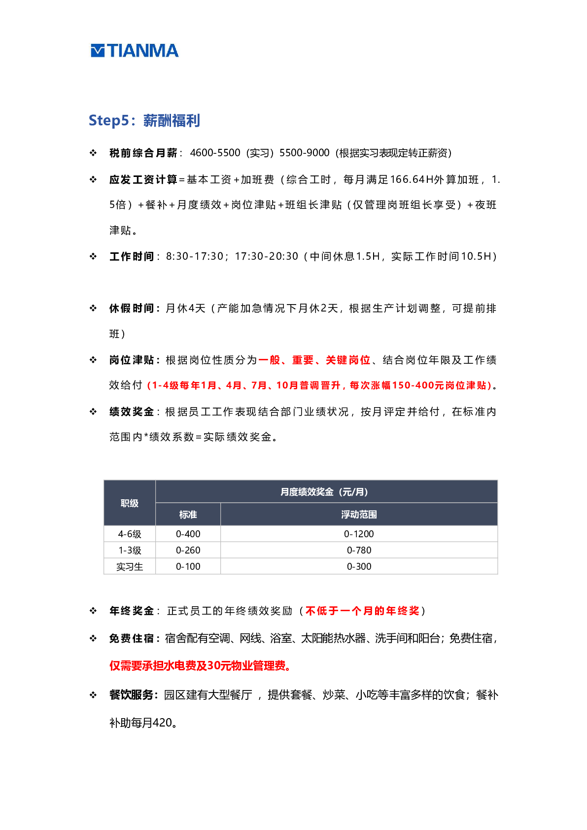
20250033天马(芜湖)微电子有限公司招聘信息
日期:2025-05-22 10:54:45 发布人:8000001132 浏览量:
289
操作>>
核发:8000001132
点击数:289
【
收藏本页
】
上一篇:
20250034江苏宁佳建设工程有限公司招聘信息
下一篇:
20250032江苏绿叶锅炉有限公司
返回首页
关闭页面
分享到